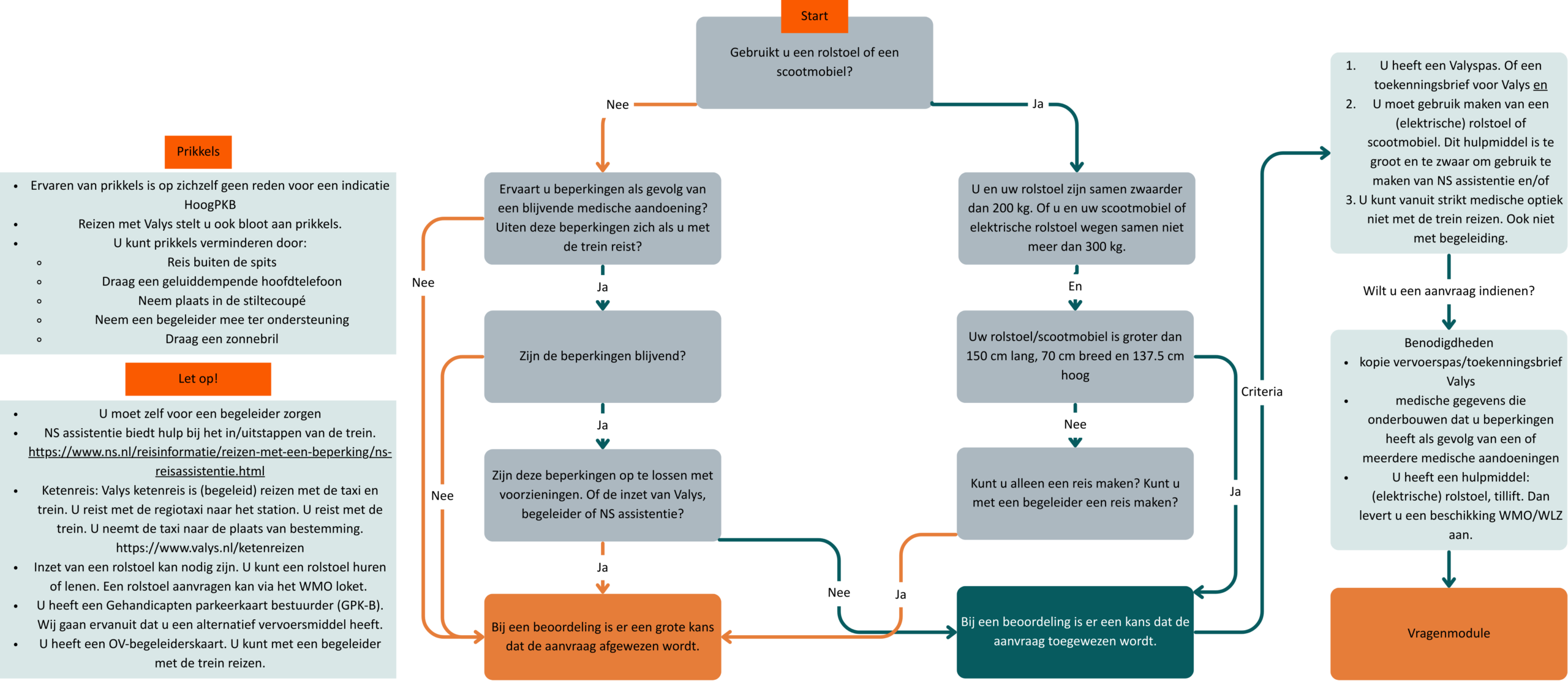
Kom ik in aanmerking voor HPKB?

U moet aan verschillende eisen voldoen om een HPKB aan te vragen

U komt in aanmerking als u:

  1. Een Valyspas heeft
  2. Een WMO voorziening, zoals rolstoel of scootmobiel heeft
  3. Uw rolstoel of scootmobiel groter zijn dan de volgende maten (inclusief bagage):
    • 150 cm lang
    • 70 cm breed
    • 137,5 cm hoog
  4. U ernstige medische beperkingen heeft waardoor u niet met de trein kunt reizen.

U krijgt niet zomaar een HPKB

U heeft erge beperkingen waardoor u niet met de trein kunt reizen. Het gebruik van een rolstoel/scootmobiel of niet zelfstandig kunnen reizen, leidt niet tot het erkennen van een HPKB

Onze artsen beoordelen of u in aanmerking komt. Indien u geen Valyspas of WMO-voorzieningen heeft, dan kunt u geen aanvraag doen. Om te weten of u misschien een HPKB kunt krijgen, hebben wij een vragenmodule opgesteld.

Ook kunt u het stroomschema volgen om te zien of u in aanmerking komt:

Heeft u recht op Hoog Persoonlijk Kilometer Buget (HPBK)?

Wilt u weten of u misschien een Hoog Persoonlijk kilometer Budget (HPKB) kunt krijgen?

Beantwoord dan de volgende vragen. U kunt ook de  vragenmodule gebruiken.

Stroomschema HPKB aanvraag